https://wan-agxwcm.newsansteel.cn
3
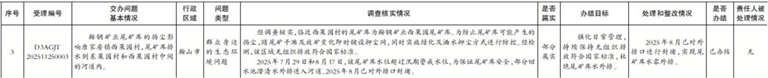
中央生态环境保护督察群众信访举报转办和边督边改公开情况一览表
(第五批 2025年12月5日)
上一篇
下一篇